Database Testing An Approach
By ski11up.com

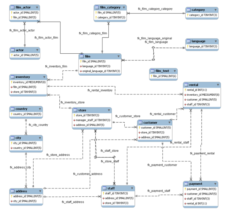
Source:https://dev.mysql.com/doc/workbench/en/wb-documenting-sakila.html
In the Era of AI database testing should not be neglected. Database testing is a crucial yet often overlooked area in software testing. It becomes especially significant in projects involving schema changes, redesigns, or business transformations. These projects demand a thorough understanding of the existing database schema, the target schema, and the business objectives driving these changes.
What Software Testing Engineers Need to Do
Below are the major areas that a software testing engineer(s) need to understand.
Understand the Big Picture
-
Current State Vs End Goal: Begin by understanding the current database schema and the target schema. This involves comprehending the overall business productivity goals and technical debt removal objectives.
-
Visual Aids: Create diagrams to illustrate the transition from the current schema to the target schema. These can be useful for discussions and to clarify your understanding.
Development Documents
-
ER Diagrams: Request Entity-Relationship (ER) diagrams that depict the old and target schema changes. If these are not available, generate them using inbuilt or open-source tools.
Meta Data Testing
-
Schema Meta Data: Verify the count and definitions of tables, views, materialized views, functions, and triggers.
-
Column Definitions: Check column types, indexes, keys, references, and constraints.
-
Dependencies: Ensure all dependencies are correctly defined and functioning.
Data Set Testing
-
Record Verification: Test the records in the tables and views.
-
Sample Data Sets: Select important data sets that impact business workflows and customer experience.
-
Data Integrity: Perform duplication checks and validate data integrity.
Performance Testing
-
Impact Assessment: Assess if the schema changes have affected the performance of the application.
-
Usability: Ensure the business application remains usable post-changes.
Other Considerations
-
Integration Testing: If the database integrates with other subsystems, develop a test plan that includes these interactions.
-
Stakeholder Collaboration: Engage with stakeholders for better collaboration and successful completion of work assignments.
Automation
Automation is essential in modern testing efforts to handle repetitive tasks and easily identify regressions. Various tools and languages can be used for automating database testing:
-
Custom Tools: Use Python, shell scripts, or other preferred scripting languages.
-
DBUnit: A Java-based tool useful for database testing tasks.
Summary
Database testing, though not a routine activity, requires extensive knowledge of databases and schema design. It is pivotal for enhancing customer experience and ensuring the technical soundness of large applications. By leveraging available tools and adopting a systematic approach, software testing engineers can effectively manage and execute database testing projects.
In summary, database testing should be seen as an integral part of any project involving schema changes, ensuring that these changes lead to improved performance, reduced technical debt, and better overall application usability.